|
STEREO Daily Browse Images and Plots
| Realtime resources: |
|
Browse resources: |
|
|
|
|
These plots include data derived from the STEREO
space weather beacon telemetry, which is a very
low rate, highly compressed data stream broadcast
by the spacecraft 24 hours per day. These data
are used for space weather forecasting. Because
the data are produced in real-time, the calibrations
may not match those used for the final data
product.
1-day in-situ,
7-day in-situ
Images
IMPACT/PLASTIC solar wind data
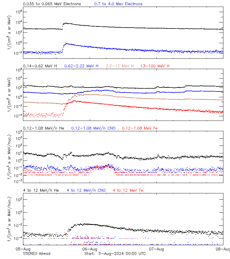
IMPACT solar energetic particle data

Last Revised: Monday, 04-Nov-2024 18:07:08 UTC
Responsible NASA Official: ![[email address: Therese.A.Kucera<at>nasa<dot>gov]](/img/kucera_email1.jpg)
Accessibility
Privacy Policy and Important Notices
Feedback and comments: webmaster
|